WELCOME TO JIM WEIR'S
March 2000 Kitplanes Web Page
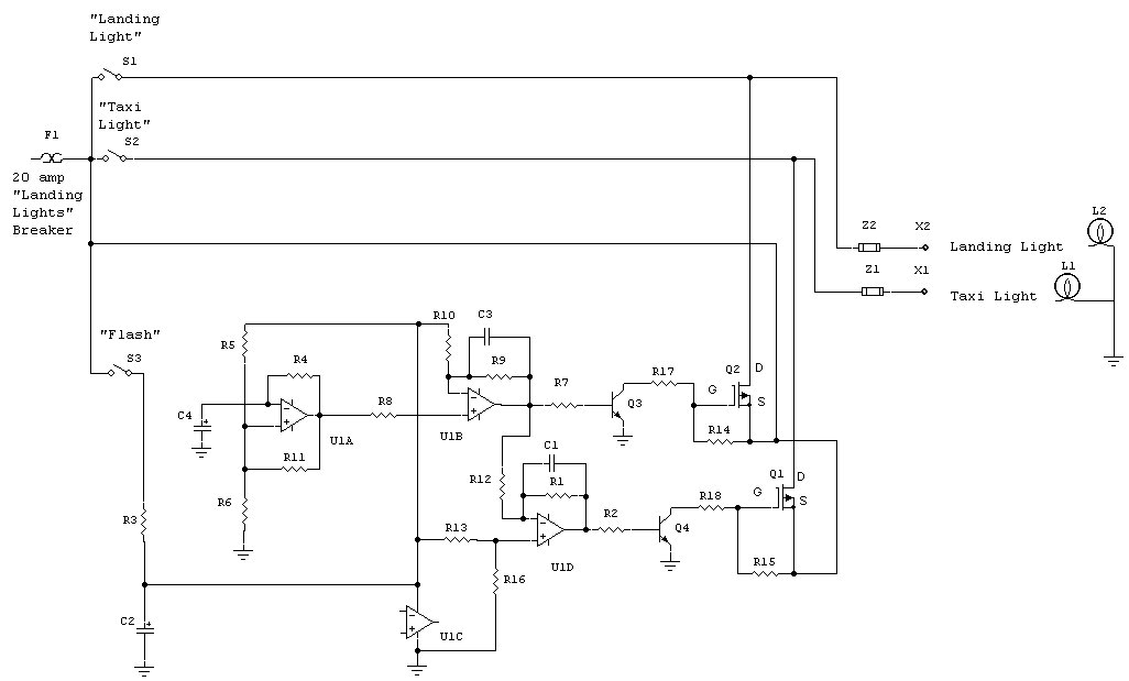
| Kitplanes March 2000 |  | Landing Light Flasher -- Solid State Version | 
Click on schematic to download (wmf format) Click on schematic to download (jpg format) Pinout of the P-Channel FET 
IMAGES (click on image to download)
Note for all photos -- the FET transistors are the ones that are surrounded by the white thermal grease "goop" on the right side of the bottom view of the photos
Download The Full Text In Word Format
Download The Parts List In Word Format
Download The Oopsie Page In Word Format
Jim Weir
  jim@rst-engr.com
08 December 1999