WELCOME TO JIM WEIR'S
January 2000 Kitplanes Web Page
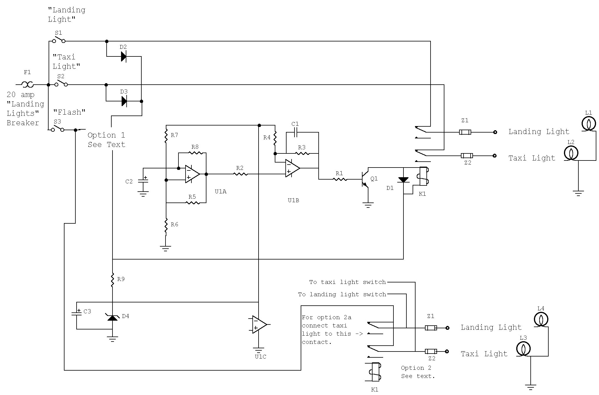
| Kitplanes January 2000 |  | Landing Light Flasher | 
Click on schematic to download (wmf format) Click on schematic to download (jpg format) There are no Aux Images this month. 
IMAGES (click on image to download)
Download The Full Text In Word Format
Download The Parts List In Word Format
Download The Oopsie Page In Word Format
Jim Weir
  jim@rst-engr.com
08 December 1999