WELCOME TO JIM WEIR'S

October '99 Kitplanes Web Page

 

Kitplanes

October 1999

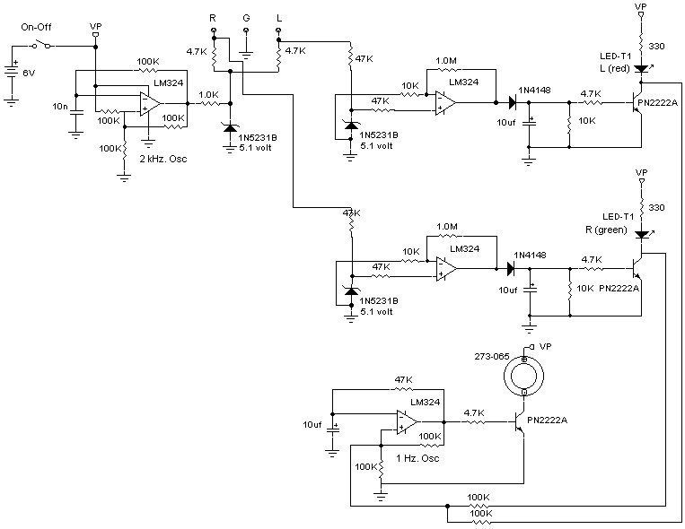
Magneto Timer

 

KPschthumb.jpg (6094 bytes)
Click on schematic to download (wmf format) Click on schematic to download (jpg format) Artwork and dimensions for the Radio Shack box.

 

IMAGES (click on image to download)

Chassis inside Chassis inside Chassis inside
Chassis outside Chassis outside Chassis outside
Chassis outside No Picture 8 this month No Picture 9 this month.
Chassis outside with magneto Bob Kreutzer, picky IA Bob Kreutzer, picky IA

 

Download The Full Text In Word Format

Download The Parts List In Word Format

Download  The Oopsie Page In Word Format

 

Return to Home Page

Jim Weir
jim@rst-engr.com

28 December 1999